GLS Schematic Design | Custom Circuits for Pedals & Pickups

Explore GLS's Electronic Design Services

Schematic Design & Layout Services

Gannon Luthier Services provides professional schematic design and layout for audio electronics, mixed-signal systems, and custom hardware projects. Our schematics are engineered for correctness, clarity, and downstream manufacturing.

Discuss Your Design

Schematic Design and Layout

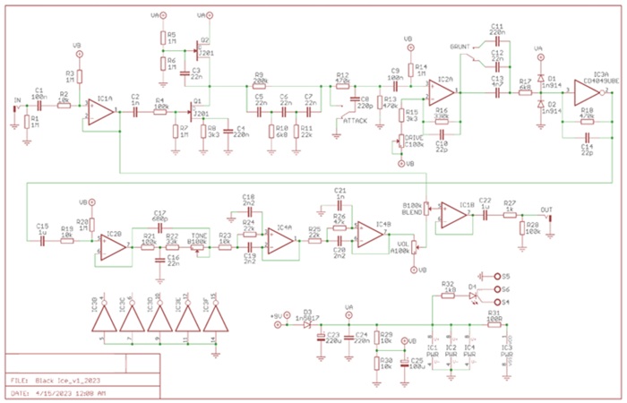
Bob creating schematics Schematic diagram example

Schematics Define the Product

A schematic is more than a functional diagram — it defines how a product is understood, built, debugged, and supported. Poor schematic layout leads to mistakes, confusion, and expensive rework.

GLS designs schematics that communicate intent clearly to engineers, layout designers, assemblers, and future maintainers.

Schematic Design & Layout Services

Concept-to-Schematic Development

Translation of concepts, block diagrams, or breadboards into complete, electrically sound schematics.

Audio & Mixed-Signal Design

Schematics optimized for low noise, proper grounding, gain structure, and signal integrity.

Hierarchical & Modular Layout

Clean sheet organization using functional blocks and hierarchical structure for readability and scalability.

Power & Protection Design

Inclusion of proper power regulation, filtering, protection, and sequencing from the schematic stage.

Design Rule & Consistency Checks

Validation of reference designators, net naming, pin usage, and symbol-to-footprint alignment.

Revision-Controlled Documentation

Schematics prepared with versioning and change tracking to support long-term development and manufacturing.

Our Schematic Design Process

1. Requirements & Block Definition

We define system requirements, interfaces, power needs, and functional blocks before schematic capture begins.

2. Schematic Capture & Organization

The circuit is captured using clean symbols, logical flow, and readable layout that reflects system operation.

3. Review & Validation

Schematics are reviewed for electrical correctness, clarity, and alignment with downstream PCB layout.

4. Handoff & Integration

Final schematics are delivered ready for PCB layout, BOM generation, and manufacturing documentation.

FAQs

Can you work from a partial schematic or concept?

Yes. We regularly start from block diagrams, partial designs, or existing circuits.

Are schematics designed with PCB layout in mind?

Absolutely. Schematics are structured to support clean, efficient PCB placement and routing.

Do you support revisions and design changes?

Yes. Schematics are maintained with revision control to support ongoing development and production updates.

Can this service be combined with PCB, BOM, or sourcing?

Yes. Schematic design often initiates the full GLS electronics workflow.